我們致力於營造持續且多元豐富的學習發展環境,培養高承諾與投入的員工,奠定企業卓越的基石。因應公司成為數位匯流領航者的目標,持續於技術、產品、服務、趨勢、心態等層面耕耘,期能達到員工成長、自我實現及公司績效提升的雙贏目標。
與企業策略緊密結合且多元的職涯發展及學習管道
各公司2023年訓練時數統計,詳參下表,員工參與訓練課程比率為100%。
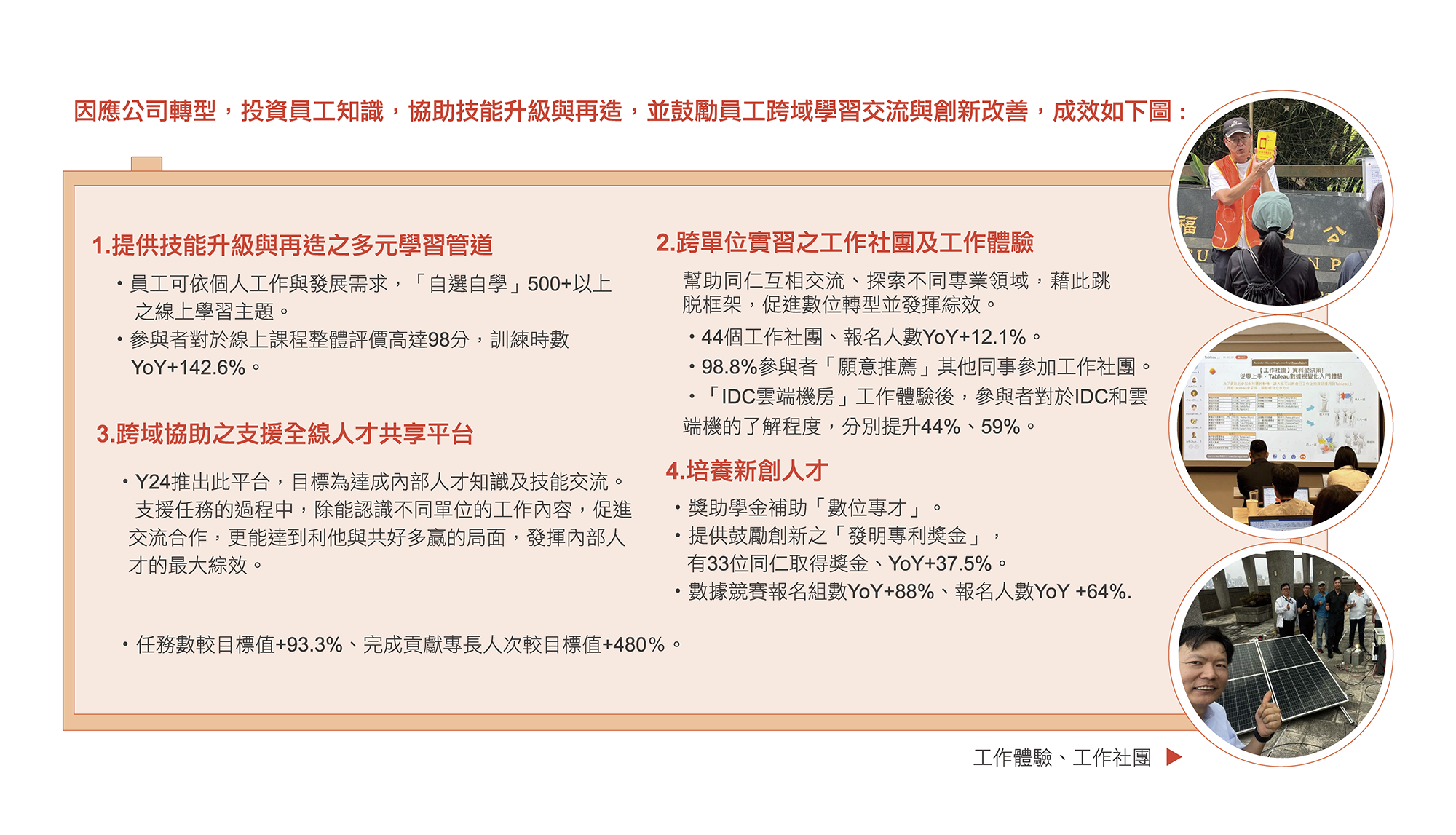
因應公司轉型,投資員工知識、技能再發展,並鼓勵員工創新及改善,成效如下圖。
為確保訓練課程成效及品質,除課前需求瞭解、規劃,課中管理監控,以及課後追蹤落實外,針對未達標準課程訂改善追蹤計劃,HR主辦課程之課後滿意94.8分(較目標+4.5%)。
2023年為形塑職場正向力量與因應公司合併案,開設「心理安全感的力量」、「正向溝通的影響力」、「當責」等學習主題 ; 並持續藉由「The Best Practice of
TWM講座」讓內部典範有更好之擴散,訓練發展類別與2023年具體成效如下圖。
依據公司年度目標,各單位依其職掌承接制訂團隊/個人KPI。鼓勵主管對於員工日常工作,即時回饋績效優秀或待強化事項。定期進行全員職涯發展調查及績效評估,主管與同仁進行績效及職涯面談,討論工作目標達成、應發展能力建議及職涯回饋:
主管依據每位員工職涯意向及個人發展需求,與其共同討論制訂個人年度發展計劃(Individual Development Plan),量身打造「最佳學習組合」,讓員工有目標、有計劃地充實現職工作或下一階段職務需要知識技能,為未來職涯發展預做準備,達成提昇績效與發展能力之目標。此外,我們提供同仁多元職涯發展機會,集團內職缺皆上網公告,同仁可透過內部招募程序應徵,進行部門轉調或跨公司轉調。職缺(含對外招募)內部應徵遞補比例為11.4%。

由總經理親自發起,每季一次與各事業群新進、優秀夥伴交流,針對公司流程、商業模式、產品內容、服務形式等以工作坊的方式討論,與員工一起學習成長,並將同仁創新提案實際落實於工作中。
公司提供多元學習管道及學習主題,除藉由TWM Talk講座,由高階主管主講分享關於公司短中長期目標、事業佈局策略及近期成果,讓員工對公司未來目標與展望有更進一步了解,並藉此凝聚員工向心力。
覺察無意識偏見線上課程
引領思考工作中的刻板印象或偏見
人文關懷電影院
藉由觀看電影,推廣性別平等、尊重差異、社會關懷與共融
成果:
參與人次10,657、資訊觸及比例100%
「多元環境與尊重差異」構面中「公司內的員工都能相互尊重(例如尊重不同性別、不同性格特質的工作夥伴)」
成果:
94%認同度 (高於市場值13%)
女性管理職晉升占總數51.9%,高於公司女性人數占比(48.4%)
成果:
平等晉升機會
風險管理、永續發展、職福會、勞資會議等委員會,均含女性委員
成果:
100%有女性委員
女性同仁申請產檢假、安胎假或產假,專心孕育子女
成果:
產檢假4,290.5小時;安胎假14,397小時;產假53,248小時
鼓勵員工對工作夥伴表達感謝或祝福
成果:
發送6,419張