
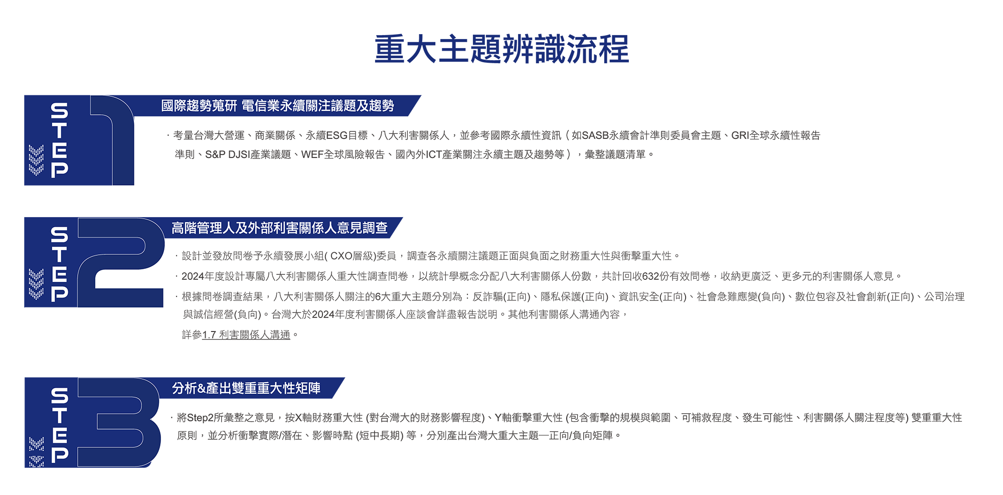
2024年度重大性主題經永續發展小組委員(10位)決定23項關鍵永續議題,並進一步彙整內外部利害關係人意見,包含:永續發展小組委員(10位)、利害關係人有效問卷632份後,按雙重重大性原則鑑別,前六項關鍵主題依序列如下:營運績效 (正向衝擊)、人才開發與留用(負向衝擊)、隱私保護 (正向衝擊)、公司治理與誠信經營 (正向衝擊)、氣候變遷減緩與調適 (負向衝擊)、綠色應用與營運(負向衝擊)。上述鑑別流程與結果皆已呈報至2024年11月13日董事會通過。

2024年度重大主題的衝擊因應、策略目標,及目標執行進度詳下說明。
左右滑動表格查看完整資訊| 政策 對應 |
重大主題 | 衝擊 | 重大主題商業衝擊意涵 | 因應重大主題之商業策略 | 目標/指標 | 目標年 | 2024進度 | |||
|---|---|---|---|---|---|---|---|---|---|---|
| 成本 | 營收 | 風險 | ||||||||
| 正面衝擊 | ||||||||||
| 體驗未來 | 營運績效 | 次 | 主 | 實際衝擊 / 近期 |
|
先進通訊用戶數佔全部用戶的45% 創新產品與服務營收達8,254百萬元 數位內容服務觸及會員數達2,900萬 |
2035 | 先進通訊用戶數佔全部用戶的42% 創新產品與服務用戶及會員數達2,867萬人註1 數位內容服務觸及會員數達2,667萬人 |
||
| 企業以追求獲利為營運主要目的,經濟績效是否穩健成長,將影響股東及其他利害關係人利益 持續深化既有業務並擴展多樣化的業務領域,使營運績效提升並持續獲利 |
||||||||||
| 責任企業 | 隱私保護 | 次 | 主 | 實際衝擊 / 近期 | 採用ISO 27001之資訊安全管理系統,隱私保護則取得ISO27701之隱私保護管理認證,兩者均參考ISO 27005風險管理標準,鑑別與管理風險。 台灣大設有資通訊暨個資隱私安全委員會,邀請獨立董事列席,投入資源執行管控,依法設置資通安全專責主管及人員十餘員,執行個資及資通安全管理制度所有事宜;每半年辦理內、外部稽核。 |
駭客入侵導致個資外洩數為0 | 2035 | 駭客入侵導致個資外洩數為0 | ||
| 隱私保護為國內外高度重視議題,企業應積極落實個資及隱私保護機制,降低利害關係人權益受侵害的風險 落實完善的個資隱私防護措施,強化客戶個資隱私保護水準,避免客戶權益受損 |
||||||||||
| 責任企業 | 公司治理與誠信經營 | 次 | 主 | 實際衝擊 / 近期 | 本公司極為重視公司治理並依下述原則辦理,期以國際最高標準之模式落實公司治理:
|
至少維持1席女性董事席次 公司治理評鑑分數維持Top 5% 員工100%簽署廉潔聲明 零容忍違反誠信經營守則行為及供應商誠信經營聲明 100%簽署 |
2035 | 提高女性董事席次,至少符合法令規定 公司治理評鑑分數維持Top 5% 員工100%簽署廉潔聲明 零容忍違反誠信經營守則行為及供應商誠信經營聲明 100%簽署 |
||
| 企業具備良好的公司治理與誠信經營管理,可維持良好競爭力,達成永續經營持續強化公司治理健全機制,落實監督管理,可維持公司永續經營 | ||||||||||
| 負面衝擊 | ||||||||||
| 自然共好 | 綠色應用與營運 | 次 | 主 | 實際衝擊 / 近期 | 由環境管理小組制定環境目標與策略,推動公司各項友善環境政策,並以每半年召開會議追蹤執行績效及確立改善事項,及定期追蹤改善進度並設定節電目標 | 能源密集度較2016減少70% | 2035 | 能源密集度較2016減少61% | ||
| 企業營運及價值鏈上下游活動涵蓋大量能資源使用,企業藉由自身能力,降低對於環境的影響 | 為達成淨零排放及環境永續目標,採用節能設備與各項環境管理措施,持續改進、創新,降低營運對環境所造成之衝擊 | |||||||||
| 自然共好 | 氣候變遷減緩與調適 | 次 | 主 | 實際衝擊 / 中期 | 由環境管理小組制定環境目標與策略,推動公司各項友善環境政策,並以每半年召開會議追蹤執行績效及確立改善事項,及定期追蹤改善進度,持續每年設定節電目標及再生能源使用目標 | 碳排放量應較基準年減少66% 總再生能源使用量達60% |
2035 | 碳排放量應較基準年增加19.55% 總再生能源使用量達10% |
||
| 過量溫室氣體排放導致全球暖化,加劇氣候變遷並增加極端降雨頻率。台灣位處亞熱帶,經常面臨此挑戰。台灣大哥大98%碳排來自電力消耗,為提供最佳電信服務,基地台遍布各地,包括易受極端降雨影響區域,因此成為公司最嚴峻的實體風險。風險導致基礎設施損害、供電供水不穩,影響營運並增加成本。我們透過指標衡量風險、財務影響,並採取管理措施以降低營運中斷風險。 | ||||||||||
| 責任企業 | 人才開發與留用 | 次 | 主 | 實際衝擊 / 近期 | 每年進行訓練需求訪談與調查 每季提供各事業群主管訓練發展數據 持續提供全體員工多元學習管道、學習主題、個人發展計劃(IDP)與跨域專業學習交流支援等措施。 每季追蹤員工之訓練發展數據。 |
依組織發展需求,規劃多元學習管道,人均訓練時數達50小時 | 2035 | 依組織發展需求,規劃多元學習管道,人均訓練時數達65.9小時 | ||
|
人才是維繫核心競爭力的關鍵,也是公司最寶貴的無形資產。在全球少子化與人口老化的趨勢下,招募人才正面臨日益嚴峻的挑戰。人才留任以及員工技能的進一步發展,對於緩解人力資源短缺的風險顯得至關重要。 台灣大哥大積極建構完善員工職涯發展,提供全面的發展或培訓計畫,減少增加人才流失的風險,大幅降低招募及培訓新人的成本。 |
||||||||||
| 次 | 主 | 每年進行員工意見調查 每月跨層級溝通 每年依據員工意見調查結果,訂定改善方案,每季追蹤執行進度與成效。 每月進行全員溝通會議,並藉由員工提問專區,瞭解員工關切議題,即時進行溝通、處理與回覆。 |
敬業度認同度為70% | 2035 | 敬業度認同度為84% | |||||
- 註
- 註1